黑子网 有料 揭秘 约会 看片 致富
订制需求约PA-泡妞神器同城约会外卖-教师空姐高端会所名录-名媛学妹萝莉私密资源-线下拓展
同城约爱首单1折可退换 全国极品学妹模特兼职真实国内萝莉俱乐部
微信约啪 线下私密约抖音名媛约

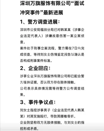
克劳西事件-深圳万旗老板韩志强-殴打员工面试者-26岁女子被殴打致骨折

深圳万旗公司老板韩志强因克劳西事件再掀风波!26岁女子小雅面试时因言语冲突被韩志强殴打致腰椎骨折,事件曝光后引发热议,警方已介入调查,揭开职场暴力的惊人真相。

杜时七
克劳西事件

深圳商圈最近炸开了锅,一桩职场暴力事件让无数网友瞠目结舌!据黑子网独家爆料,深圳万旗公司老板韩志强因“克劳西事件”成为舆论焦点。事情的起因是一场看似普通的面试,26岁的求职者小雅化名却因此身陷噩梦。7月24日,小雅前往深圳万旗公司参加行政助理职位的面试,没想到却遭遇了人生中最黑暗的一幕。 小雅回忆,面试当天,韩志强作为主面试官,态度异常苛刻,频频对她的简历提出尖锐质疑,甚至夹杂人身攻击的言辞。小雅试图据理力争,维护自己的尊严,却不料激怒了韩志强。

克劳西事件
深圳万旗

据知情人透露,韩志强当场情绪失控,起身对小雅拳脚相加,导致她当场倒地,痛苦不堪。事后,小雅被紧急送往医院,经检查确诊腰椎骨折,需长期卧床治疗。 这起事件迅速在黑子网上引发热议。网友们扒出,韩志强并非首次卷入争议,此前“克劳西事件”就曾让他的公司名声受损。据悉,克劳西事件涉及万旗公司内部管理混乱,员工频频投诉高压工作环境和高管不端行为,而韩志强作为公司老板,多次被指态度蛮横、管理粗暴。这次殴打事件更是将他的负面形象推向高潮。

韩志强
职场暴力

黑子网用户爆料,小雅并非孤例。曾有其他求职者在万旗公司面试时遭遇类似的不公对待,只是程度轻重不一。一位匿名网友称:“韩志强在公司里就是土皇帝,稍有不顺就发飙,员工敢怒不敢言。”还有人指出,深圳万旗近年来扩张迅速,但内部管理问题频出,员工流失率极高,韩志强的管理风格被形容为“暴力高压”。 事件曝光后,深圳警方迅速介入。据深圳广电集团都市频道第一现场报道,韩志强已被刑事拘留,案件正在进一步侦查中。 网友们则在黑子网上展开激烈讨论,有人呼吁彻查万旗公司内部管理,有人同情小雅遭遇,痛斥职场暴力。

26岁女子
面试被殴

小雅的遭遇让人唏嘘。她本是一名普通大学毕业生,怀揣梦想来到深圳打拼,却在求职路上遭遇如此重创。她的朋友在黑子网上发帖称,小雅性格开朗,平时乐于助人,这次事件不仅让她身体受伤,更在心理上留下巨大阴影。目前,小雅的家人已聘请律师,准备通过法律途径追究韩志强的责任,同时希望以此为契机,揭露职场暴力的普遍问题。 黑子网上的讨论热度持续攀升,不少网友开始深挖深圳万旗公司的背景。据悉,万旗公司主营电子产品贸易,近年在深圳商圈小有名气,但口碑两极分化。

腰椎骨折
警方调查

有人认为韩志强在商界有一定手腕,但更多人对他的管理方式嗤之以鼻。一位自称前员工的网友爆料:“在万旗工作就像踩雷,每天提心吊胆,韩总心情不好谁都可能挨骂。” 这起事件也引发了公众对职场安全的深思。求职者在面试中本应得到尊重,却为何频频遭遇不公?韩志强的暴力行为是否只是冰山一角?黑子网用户呼吁,相关部门应加强对企业高管行为的监管,杜绝类似事件再次发生。 随着案件调查的深入,韩志强的个人背景也被网友扒出。

克劳西事件
深圳万旗

据传,他早年在深圳创业,凭借敏锐的商业嗅觉积累了不少财富,但性格暴躁、管理风格强硬的标签始终伴随着他。这次克劳西事件的发酵,不仅让韩志强个人形象崩塌,也让深圳万旗公司站在了风口浪尖。未来,这家公司的命运将如何发展?小雅能否讨回公道?黑子网将继续追踪报道。

韩志强
职场暴力
26岁女子
面试被殴
腰椎骨折
警方调查
克劳西事件
深圳万旗
韩志强
小提示:如遇到本页链接失效,请发送“我要最新网址”到本站官方邮箱 heizi.me@pm.me 可自动获得最新网址。请记录保存本站官方联系邮箱!

精彩用户评论 - 黑子网

太离谱了!韩志强这种老板怎么还能在深圳混?小雅才26岁,出来找工作就被打成这样,腰椎骨折得休养多久啊?心疼她!黑子网上都在骂万旗公司,管理这么乱,迟早得垮。希望警方严查,把这种人渣绳之以法,别让更多求职者受害!

我的天,克劳西事件还没完,现在又爆出韩志强打人?深圳万旗这公司我听说过,名声一直不好,员工被压榨得要死。26岁的小雅好可怜,面试还被打骨折,太没人性了!黑子网友说得对,这种老板就该曝光,让大家都知道他的真面目!

职场暴力真的太可怕了!小雅才26岁,面试就被打成腰椎骨折,韩志强还是人吗?黑子网上都在讨论万旗公司管理有多烂,克劳西事件也是他搞出来的吧?这种老板不倒,深圳的求职者谁还敢去面试?支持小雅维权到底!

深圳万旗的老板韩志强也太嚣张了!面试一个小姑娘都能下手打骨折,克劳西事件还没给他教训吗?黑子网的爆料看得我气炸,这种人怎么当老板的?小雅太惨了,26岁人生才开始就遇到这种事,法律必须严惩!

看黑子网的爆料,韩志强这人真是恶心透顶!26岁的小雅面试被打到腰椎骨折,得多疼啊?克劳西事件已经让万旗臭名昭著了,他还敢这么嚣张?希望警方别放过他,也希望小雅早日康复,讨回公道!

克劳西事件后,韩志强还敢这么狂?面试打人致骨折,这老板是黑社会吗?小雅才26岁,找工作遇到这种事,太倒霉了!黑子网上都在声援她,希望她坚强,也希望万旗公司被查个底朝天!

深圳万旗这公司还能干啥好事?韩志强面试打人,26岁小雅被打到骨折,太惨了!黑子网的帖子都炸了,克劳西事件还没平息,这又来一出?这种老板不坐牢天理难容,求职者以后可得擦亮眼!

26岁的小雅好可怜,面试被韩志强打到腰椎骨折,这事也太夸张了!黑子网的爆料说万旗公司管理一团糟,克劳西事件就是前车之鉴。希望小雅能挺过来,法律给个公道,别让这种人继续害人!

韩志强这老板也太狠了吧?面试个26岁小姑娘都能打到骨折,克劳西事件还没让他收敛?黑子网的网友都在骂万旗公司,这种企业还能活多久?小雅一定要维权成功,曝光这种职场暴力!

黑子网的爆料太震撼了!深圳万旗韩志强面试打人,26岁小雅被打到腰椎骨折,这得多大的仇?克劳西事件已经够恶劣了,他还敢这么干?警方快点查清楚,严惩这种人,别让求职者寒心!

职场暴力太离谱了!韩志强面试把26岁小雅打到骨折,克劳西事件还没让他学乖?黑子网上都在为小雅打抱不平,深圳万旗这公司名声彻底臭了。希望小雅早日康复,法律给个说法!

深圳万旗的老板韩志强真是个暴徒!面试打人致骨折,26岁小雅招谁惹谁了?黑子网的帖子说克劳西事件早就暴露他本性了,这种人怎么还能当老板?支持小雅维权,曝光这种黑心公司!

克劳西事件还没过去,韩志强又搞出这种事?面试把26岁小雅打到腰椎骨折,太没人性了!黑子网的爆料看得我气愤,深圳万旗这公司还能干啥好事?希望警方严查,给小雅一个公道!

26岁小雅太惨了,面试被韩志强打到骨折,这老板是疯了吧?黑子网都在讨论克劳西事件,这公司管理烂透了!深圳万旗还能撑多久?希望小雅坚强,法律必须严惩这种职场暴力!

黑子网爆料的克劳西事件续集?韩志强面试打人,26岁小雅被打到腰椎骨折,太离谱了!深圳万旗这公司名声早就烂大街了,这种老板不抓起来还等什么?支持小雅维权,讨回公道!

深圳万旗的老板韩志强也太嚣张了!面试把26岁小雅打到骨折,克劳西事件还没给他教训?黑子网的网友都在骂,这种人怎么当老板的?希望警方严查,小雅一定要挺住,讨回正义!

职场暴力还能再离谱点吗?韩志强面试打人,26岁小雅腰椎骨折,疼得我都替她难受!黑子网的爆料说克劳西事件早就暴露万旗的乱象,这种公司早该被查!支持小雅维权到底!

韩志强这人渣!面试把26岁小雅打到骨折,克劳西事件还没让他收手?黑子网的帖子都炸了,深圳万旗这公司还能干啥?希望小雅早日康复,法律严惩这种暴徒,别再害人了!

黑子网的爆料太猛了!深圳万旗韩志强面试打人,26岁小雅被打到腰椎骨折,这得多狠?克劳西事件已经让这公司臭名远扬了,他还敢这么干?希望警方给力,小雅讨回公道!

26岁小雅面试被打骨折,韩志强这老板是魔鬼吗?黑子网都在骂深圳万旗,克劳西事件还没平息又来这出?这种公司早该倒闭!希望小雅坚强,也希望法律严惩这种职场暴力!

全国小区私密交友高端紧致会所福利 在线选妃隐私保护校园反差桃色秘闻
网站地图1
网站地图2
网站地图3
网站地图4
网站地图5
网站地图6