爆料大王王腾-因内部信息泄露被小米辞退-社媒账号遭封禁-详细资料图
爆料大王王腾,小米中国区市场部总经理,因泄露公司机密信息及利益冲突被辞退,引发热议。他曾是微博头部数码博主,粉丝超178万,多次调侃自身“泄密”。事件曝光后,微博认证取消,抖音设私密,快手账号封禁,公司内部账号停用。王腾回应承认错误,接受代价,未来支持小米。网友猜测利益冲突细节,讨论科技圈保密与高管责任。
苏打饼干
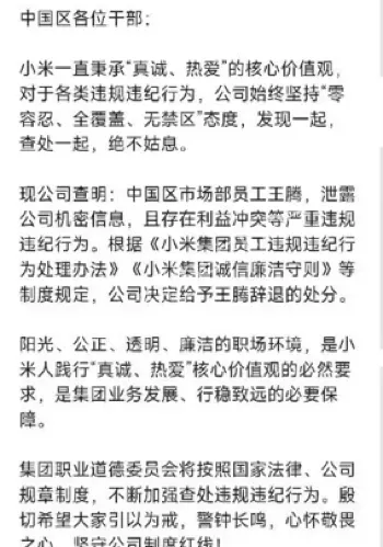
哎呀,这事儿闹得太大,王腾这个小米的高管突然被辞退了!他平时是爆料大王,微博上粉丝上百万,爱分享小米新品啥的,谁知道因为泄露内部信息和利益冲突,直接被公司开除了。微博认证没了,抖音账号私密了,快手直接封禁,公司内部账号也停用了。这新闻一出,大家都傻眼了,纷纷猜他到底泄了啥密,科技圈又炸锅了。 事情是9月8日晚间爆出来的,小米集团职业道德委员会发内部邮件,说王腾泄露公司机密信息,还存在利益冲突等严重违规违纪行为。


根据小米员工违规违纪行为处理办法和诚信廉洁守则,公司决定辞退他。邮件强调,对这种事儿零容忍,全覆盖,无禁区,还呼吁中国区干部引以为戒,心怀敬畏,守住制度红线。王腾职级21级,是中层管理干部,负责中国区市场部和REDMI品牌总经理,这位置可不低啊。 王腾回应得挺快,当晚11点多在微博上发了文,说很惭愧跟大家道歉,过去犯了些错误,接受该有的代价。感谢雷总和公司领导多年培养和信任,很不舍离开,但未来还会一如既往支持小米和REDMI。


感谢朋友们支持,先休息一段时间再重新开始。他的微博认证已经取消了,简介里小米职务的信息全没了,粉丝还停在178万多,V指数79分,平时单日阅读量超10万,视频播放量上亿,真的是头部数码博主。 王腾在小米干了9年,2016年29岁加入,从产品总监干起。2020年3月进REDMI团队,任产品总监,主导了K40系列啥的。2021年11月轮岗去河南分公司负责市场销售,2023年9月回总部,任REDMI品牌发言人和市场部总经理。


2024年2月升REDMI品牌总经理,5月兼中国区市场部副总经理,年底升中国区市场部总经理。雷军和卢伟冰多次公开表扬他,说他是年轻干部里的六项全能,换了4个岗位,还在直播里调侃他“动不动泄密被罚款”。 网友扒出,王腾的“泄密”早就是梗了。2022年4月,他因为泄露新品发布时间被判二级泄密,取消年度晋升,扣绩效奖金,可能跟Redmi K50有关。2024年8月雷军直播时还说,除了滕总王腾动不动泄密被罚款,他的口碑还可以。


2024年10月,小米15系列前,产品经理魏思琪送他“谨言慎行”T恤警示保密。2025年6月,小米公关王化发文说收到单独保密协议,还去确认王腾也收到了,放心了。没想到这次是真的严重了。 有报道说他抖音账号设私密了,快手被封禁,无法添加关注,快手没回应原因。公司内部通信账号显示暂停使用。网友猜,泄密可能是导火索,利益冲突才是关键,可能跟个人动机有关,比如收钱或单干啥的。有知情人士说,他之前就处分过,这次人证物证链完整,雷军高管群拍板辞退,通报全行业,永不录用。


这事儿网上热议不断,有人说太糊涂了,都总经理了还乱来,一手好牌打稀烂有人觉得小米保密严,王腾平时爱爆料,这次玩脱了还有人调侃小米没王腾就像西方没耶路撒冷。微博热搜“小米王腾因泄密被辞退”“王腾发博致歉”爆了,大家讨论科技公司高管责任啥的。 王腾最后更新微博是8月29日七夕,推小米产品祝快乐,现在除了道歉,连续10天没发了。未来他会干啥?网友猜他可能单干或去别家公司,但小米永不录用,难说了。这事件也让大家反思,爆料大王背后保密多难,利益冲突咋避开。


希望王腾能调整好,继续支持小米啥的吧!









